常言道,每逢佳节胖三斤。春节即将来临,你应该知道的体重管理原则有哪些?随着经济的快速发展和人民生活方式的显著改变,我国居民健康状况总体改善的同时,超重肥胖问题日益突出,已成为影响国民健康的重要公共卫生问题。与此同时,少部分人群存在体重过低的问题。根据《中国居民营养与慢性病状况报告(2020年)》,2018年我国成人超重率和肥胖率分别为 34.3%和 16.4%,与 2002 年的 22.8%和 7.1%相比大幅增长;6~17 岁儿童青少年超重率和肥胖率分别为11.1%和7.9%,并呈逐年递增趋势。有研究预测,若该趋势得不到有效遏制,2030年我国成人、儿童超重肥胖率将分别达到70.5%和31.8%,农村地区成人超重率和肥胖率将超过城市地区。
超重肥胖受多种因素影响,包括遗传、饮食、身体活动水平、生活习惯以及社会环境的改变等。同时还是糖尿病、高血压、高脂血症、心脑血管疾病、某些癌症等多种慢性病的重要危险因素,严重影响人们的心理健康和生活质量,并直接或间接增加医疗支出和社会经济负担。
为贯彻落实《“体重管理年”活动实施方案》有关要求指导医疗卫生人员科学开展体重管理工作,提升体重管理尤其是超重肥胖预防控制的规范化水平,特制定本指导原则。
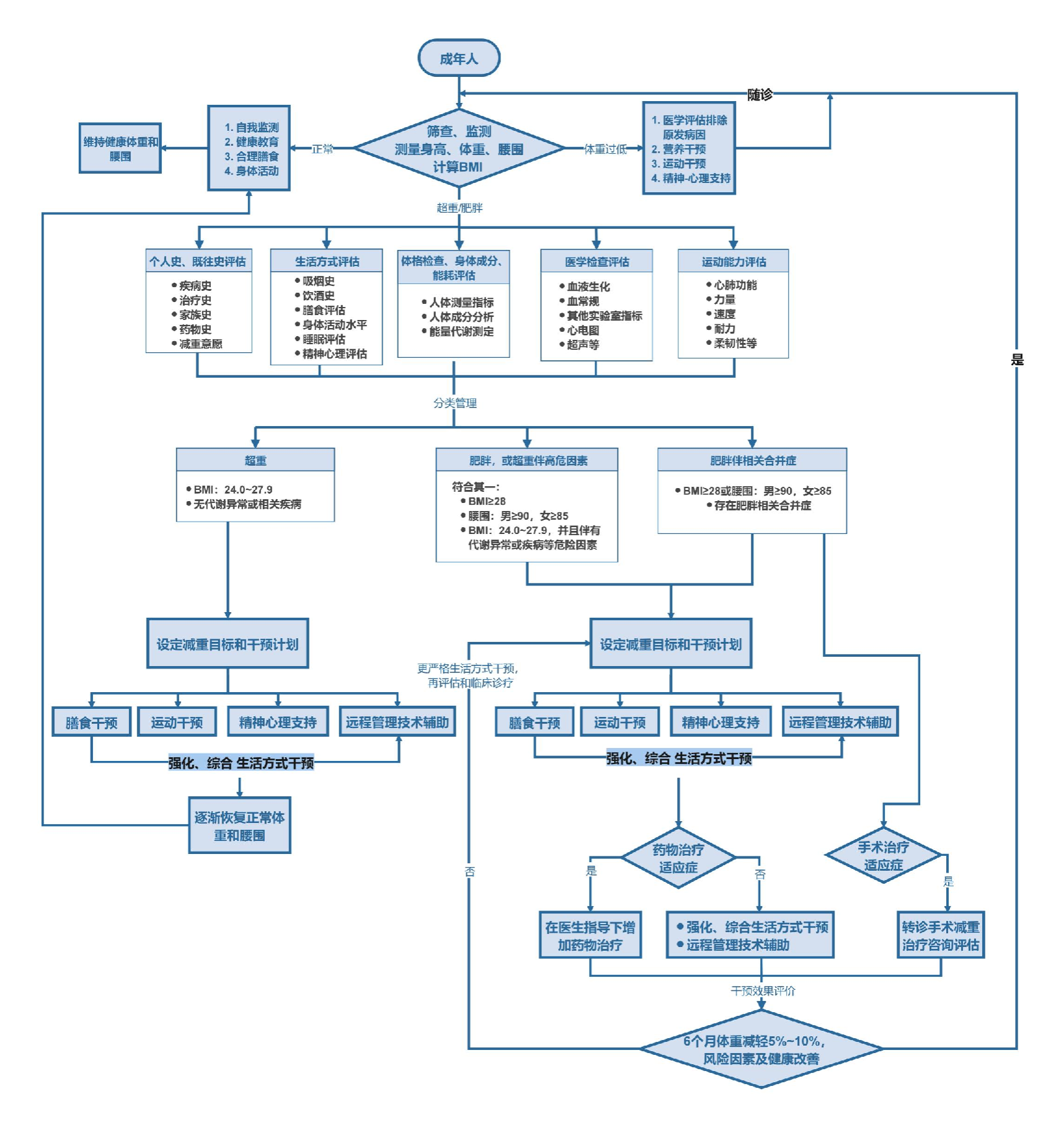
一、体重的分类标准
体质指数(body mass index,BMI)是衡量人体胖瘦程度的标准,BMI=体重(kg)/身高(m)2。根据中国18岁及以上成人 BMI评判标准,我国健康成年人的 BMI正常范围为18.5kg/m2<BMI<24.0kg/m2,BMI<18.5kg/m2为体重过低,24.0kg/m2<BMI<28.0kg/m2为超重,BMI>28.0kg/m2为肥胖。
二、体重管理相关评估
为确保个性化体重管理方案的科学性、有效性和安全性,需对个体健康状况、具体需求、风险因素等进行全面评估,通常包括个人史、既往史、体格检查、常规实验室及辅助检查、人体成分分析、生活方式评估、运动能力评估等。
三、超重肥胖的干预和治疗
所有有减重需求的个体都应接受全面的生活方式干预,无论是否联合药物或手术治疗,生活方式干预都是减重的基础。如果通过充分的综合生活方式干预仍无法减重,可以在严格评估后,考虑医学治疗进行干预,如药物或手术治疗。
减重计划的实施,应强调长期坚持、循序渐进。对于大多数超重或轻度肥胖者(24.0kg/m2<BMI<32.5kg/m2),建议初始时设立每周减轻体重约0.5~1kg的目标,每月减轻2~4kg,6个月内减轻当前体重的5%~15%并维持;对于中重度肥胖者(BMI>32.5kg/m2),建议设立周、月目标,定期评估,按减轻现体重的5%、10%、15%划分阶段性减重目标,周期为3至6个月。
四、健康体重的管理与维持
吃动平衡是管理与维持健康体重的关键。要保持健康的生活方式,合理膳食,适量运动,戒烟限酒,保持积极的心态和良好的睡眠习惯。
(一)自我监测
自我监测是体重管理与维持的重要步骤之一。定期定时称重,跟踪体重变化。记录每日的饮食和身体活动,及时发现问题并调整。
(二)合理膳食
合理膳食是维持健康体重的基础,应根据个体的年龄、性别和身体活动水平等因素进行调整,确保摄入足够的能量和营养素。三餐的食物能量分配及间隔时间要合理,一般早、晚餐各占 30%,午餐占40%。充足饮水,减少高糖、高油高盐食物。选择蒸、煮、炖、拌,减少煎、烤、炸等烹饪方式。
(三)适量运动。
遵循“动则有益、多动更好、适度量力、贵在坚持”的总原则,并达到相关人群的身体活动推荐量。每周至少150分钟中等强度有氧运动及2~3次抗阻训练。将身体活动融入日常生活中,达到维持健康体重的目的。
五、规范化体重管理流程

参考文献:体重管理指导原则(2024年版)